预览加载中,请您耐心等待几秒...
1/10
2/10
3/10
4/10
5/10
6/10
7/10
8/10
9/10
10/10

亲,该文档总共39页,到这已经超出免费预览范围,如果喜欢就直接下载吧~

如果您无法下载资料,请参考说明:

1、部分资料下载需要金币,请确保您的账户上有足够的金币

2、已购买过的文档,再次下载不重复扣费

3、资料包下载后请先用软件解压,在使用对应软件打开

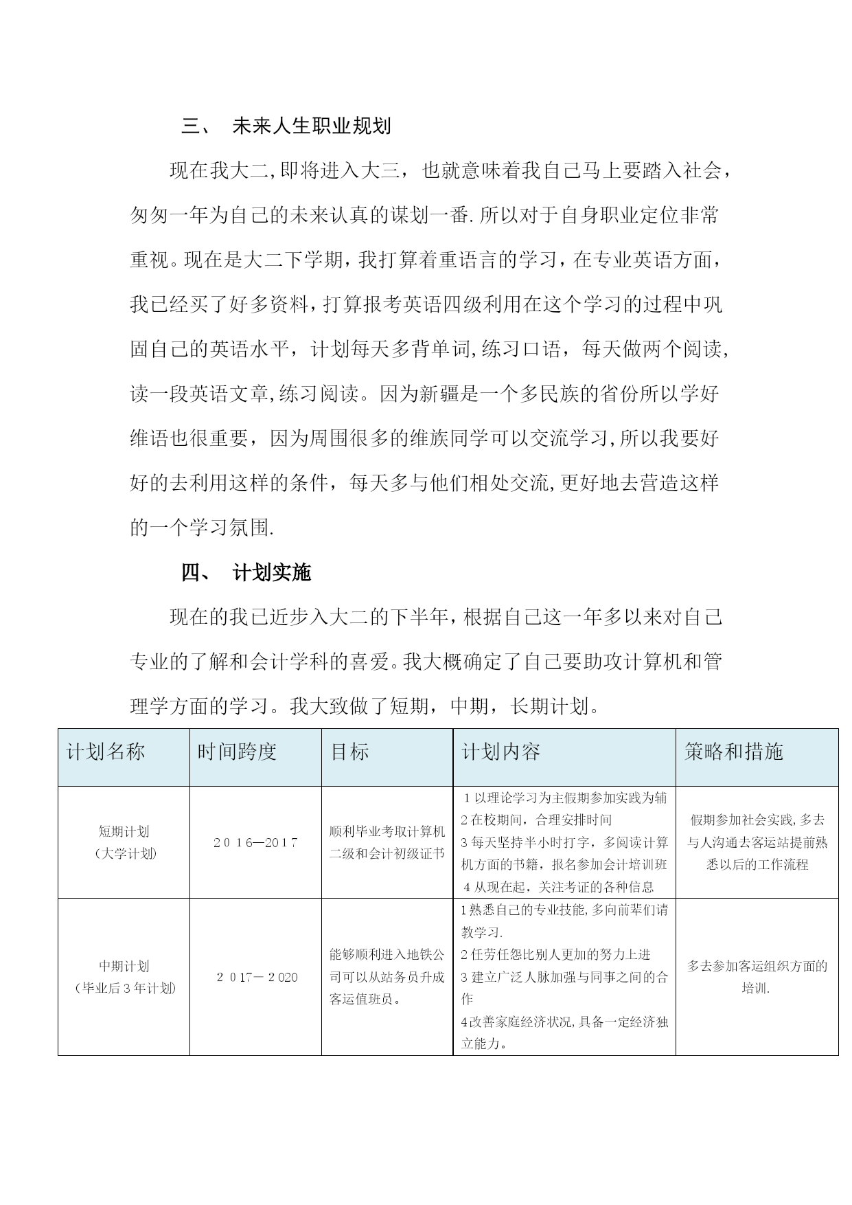
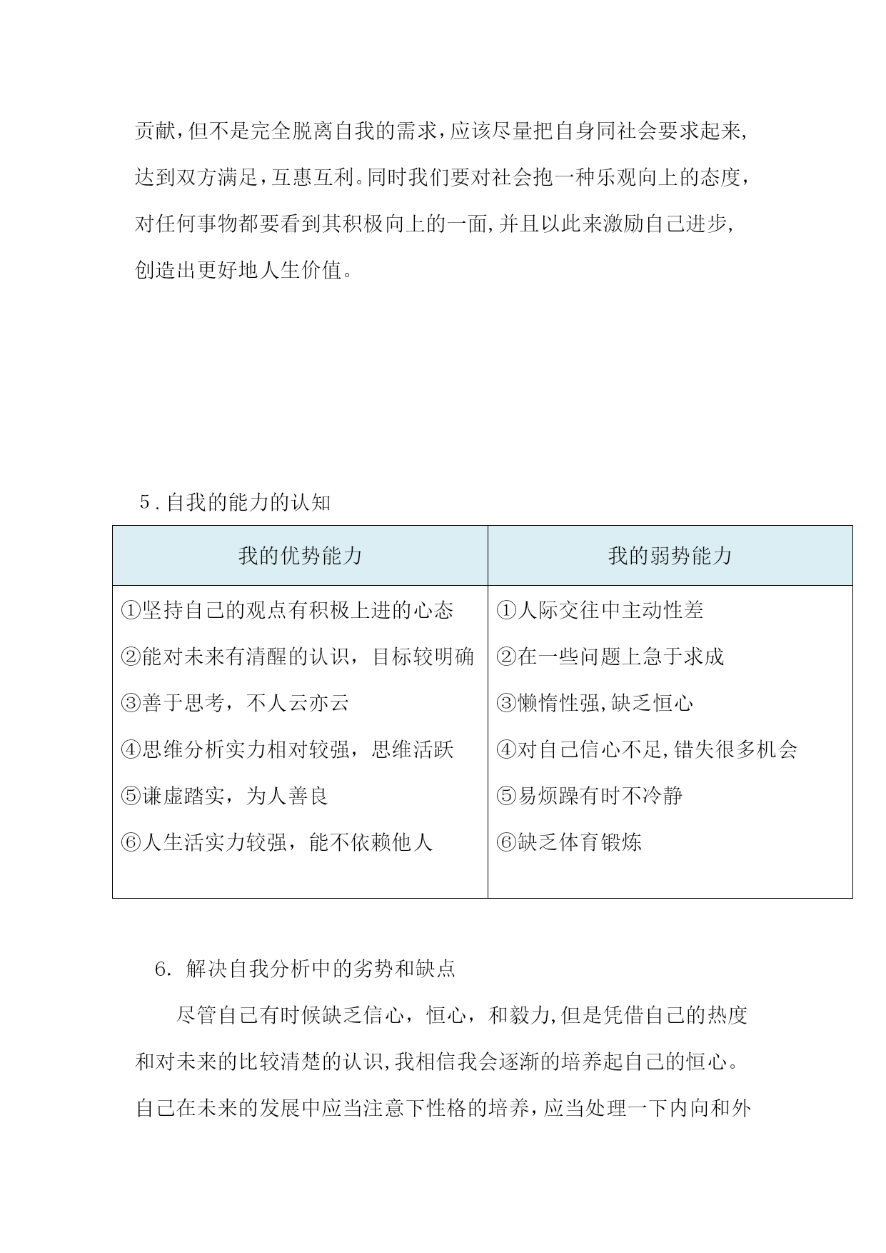
城市轨道交通运营管理专业职业规划(完整资料)(可以直接使用,可编辑优秀版资料,欢迎下载)大学生职业生涯规划设计征文比赛参赛作品姓名:学院:住址:电话:邮件:目录引言自我分析职业分析未来人生职业规划计划实施评估调整结束语引言:“Ihaveadream”--———--———马丁·路德金每个人都有一个梦想,我也不例外。小时候会梦想着飞向外太空所以想要成为一名宇航员,长大后会梦想着环游全世界所以想要成为一名探险家,现在会梦想着有很多很多的钱所以想要成为一名企业家。站在人生的十字路口上,面对滚滚人流,看事态变迁.逼着自己不得不收起曾经的稚气与天真,开始深刻的思考未来的路.在现在的社会,只有真正的人才才能称的上是真正锋利闪亮的尖刀,想成为人才应该是每个年轻人的理想。但是浑浑噩噩的度日是做不到这一点的,只有做一份适合自己的人生规划,正确的评价个人的特点和强项,才能重新认识自己的价值并且通过不断地学习使之递增.为自己提供前进的动力。不少人都曾经这样问自己:“人生之路到底该如何去走?"记得一位哲人这样说过:“走好每一步,这就是你的人生。”人生之路说长也长,因为它是你一生意义的诠释;人生之路说短也短,因为你生活过的的每一天都是你的人生,都在实现自己的梦想。在人生的道路上,不光需要有着克服困难的勇气,更需要有一个明确的方向。毕竟方向比努力更重要!而职业生涯规划就是指引人生道路的那颗启明星。可以帮助我们“择其所爱,择己之长,择世所需,择己所利。”全面认识自己.使自己的人生更加辉煌灿烂!自我分析自我评价①性格开朗,为人大气宽容,善解人意,有上进心并且善于说服他和鼓舞他人.②为了能够实现目标,我会去坚持不懈的努力,去追求。我相信付出总会有回报,我独立而理性的性格决定了自己是不会在没有计划没有准备情况下去做一些无把握的事情。因为自己是有些完美主义的,做什么事情要做就做到最好要么就不做。③平常喜欢读书写作,读书可以让我长知识拓宽视野重新认识世界,写作可以让我积累人生感悟锻炼自己的表达能力为以后成为一名管理人员奠定基础。总之,我是一个喜欢忙碌的人喜欢永远不停的挑战自我突破自我。喜欢坚持自己喜欢的事并为之努力奋斗。2.认识自我职业能力专业技能:经济学,会计学,管理学,城市轨道交通类。专业英语,专业维语。其他技能:有一定的团队合作能力,组织策划能力,创新能力,有很好的学习思考能力,吸收知识扎实到位,善于观察与总结。新疆是一个多民族的地区,这就需要我去掌握维语,幸运的是我们专业开设了基础维语课,能拥有这样便利的条件让我去学习。虽然我学习语言能力有限,但我想只有不懈的努力,一定会有所提高。也为我在乌鲁木齐地铁一号线今后的工作奠定坚实基础。3.认识自我个人特质我所学的专业为城市轨道交通运营管理属于管理类的专业,但是所谓技多不压身,所以我又自考了一门会计和计算机,而后又对财政和税收方面有多了些了解,可以深入对管理学的研究,想要成为一名合格的管理者,并不是那么简单的。你想要管理别人首先你得在技术上超越别人。其次你得让别让人对你心服口服,有自己的气场可以镇得住对方。在自己的控制里收放自如这也是成为一名合格管理者的前提。在这之前还需要制定实施方案,充分利用在学校的时间为自己补充知识和技能,多参加团队活动,使自己在团队生活中得到锻炼,多组织协调社团工作,并且通过进行多次社团活动,积极改进,逐步完善,得到自己想要的结果。为今后的团队工作积累经验在团队中可以更好地发挥自己的作用。4.认识自我的价值观我认为协调是最重要的,用辩证的方法看问题,人要对社会做出贡献,但不是完全脱离自我的需求,应该尽量把自身同社会要求起来,达到双方满足,互惠互利。同时我们要对社会抱一种乐观向上的态度,对任何事物都要看到其积极向上的一面,并且以此来激励自己进步,创造出更好地人生价值。5.自我的能力的认知我的优势能力我的弱势能力①坚持自己的观点有积极上进的心态②能对未来有清醒的认识,目标较明确③善于思考,不人云亦云④思维分析实力相对较强,思维活跃⑤谦虚踏实,为人善良⑥人生活实力较强,能不依赖他人①人际交往中主动性差②在一些问题上急于求成③懒惰性强,缺乏恒心④对自己信心不足,错失很多机会⑤易烦躁有时不冷静⑥缺乏体育锻炼6.解决自我分析中的劣势和缺点尽管自己有时候缺乏信心,恒心,和毅力,但是凭借自己的热度和对未来的比较清楚的认识,我相信我会逐渐的培养起自己的恒心。自己在未来的发展中应当注意下性格的培养,应当处理一下内向和外向的关系。在人际交往中尽量发挥自己外向的一面在学习工作中发挥自己内向沉稳的一面,争取拓宽人际关系,这样可以很好地为未来铺路也可以广交朋友。多去培养一下自己做事情的积极性