预览加载中,请您耐心等待几秒...
1/10
2/10
3/10
4/10
5/10
6/10
7/10
8/10
9/10
10/10

亲,该文档总共38页,到这已经超出免费预览范围,如果喜欢就直接下载吧~

如果您无法下载资料,请参考说明:

1、部分资料下载需要金币,请确保您的账户上有足够的金币

2、已购买过的文档,再次下载不重复扣费

3、资料包下载后请先用软件解压,在使用对应软件打开

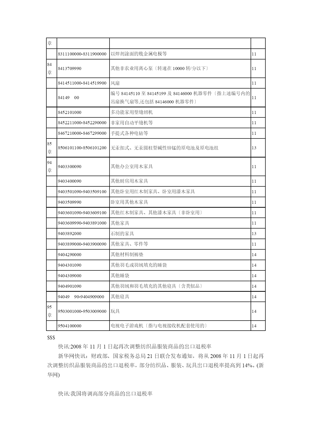
调整纺织品服装商品的出口退税率(完整版)实用资料(可以直接使用,可编辑完整版实用资料,欢迎下载)2008年11月1日起再次调整纺织品服装商品的出口退税率时间:2008年10月21日17:30:41中财网导读中国宣布上调3486项商品出口退税率应对出口下滑提高出口退税率的商品清单11月1日起再次调整纺织品服装商品的出口退税率财政部∶调整出口退税率有助减轻出口企业压力纺织品服装商品出口退税率调整相关个股一览中国宣布上调3486项商品出口退税率应对出口下滑中国财政部和国家税务总局21日联合宣布,将从2008年11月1日起上调3486项商品的出口退税率,约占中国海关税则中全部商品总数的25.8%。"这是自2004年以来中国调整出口退税政策涉及税则号最多、力度最大的一次。"财政部税政司司长史耀斌在接受记者采访时说。继今年8月1日起中国将部分纺织品、服装的出口退税率由11%提高到13%,此次调整将再次提高部分纺织品、服装的出口退税率至14%,部分玩具商品的出口退税率也将提高到14%。此外,此次调整还提高了抗艾滋病药物等高技术含量、高附加值商品的出口退税率,税率提高至9%到13%不等。史耀斌说,此次政策调整主要为了应对目前中国经济增长放缓面临的挑战,尤其是出口增速的放缓,通过减轻出口企业经营压力,促进出口企业自我发展,提高应对风险能力。此次大规模调整商品出口退税率再次凸显了中国政府"保增长"的宏观调控意图,也是继近期增加商业银行信贷规模、实施新的外汇管理条例和两次下调"双率"之后的又一次重大调控举措。今年以来,受国际金融动荡、全球经济减速影响,中国经济增长放缓趋势明显,中国国家统计局最新数字显示,今年前三季度中国经济增长率为9.9%,这一增速比上年同期回落了2.3个百分点。值得关注的是,由于国际市场需求减弱、人民币升值、原材料价格和劳动力成本上涨等因素的影响,今年以来中国的出口增速也明显放缓,前9个月中有8个月的出口增速低于上年同期水平。国家统计局初步测算,今年前三季度中国货物和服务的净出口对经济增长的贡献率比去年同期下降8.9个百分点,对经济增长的拉动同比下降1.2个百分点。这意味着,前三季度中国经济增速回落的2.3个百分点中,有1.2个百分点来自于出口减速。受此影响,中国出口企业利润大幅减少,特别是一些劳动密集型的中小型企业,吸纳劳动力多、就业面广,但抗风险能力较弱,经营面临较大压力。史耀斌说,随着美国金融危机影响的不断扩大,发达国家居民消费信心指数大幅下滑,进口需求回落,必然会对中国出口产生不利影响。当前有必要通过财政政策的适当调整,帮助企业树立信心、渡过难关,防止出现因出口大幅下滑而影响中国经济发展的被动局面。日前召开的国务院常务会议在部署四季度经济工作时指出,面对经济运行中出现的一些新情况、新问题,要采取灵活审慎的宏观经济政策,尽快出台有针对性的财税、信贷、外贸等政策措施,继续保持经济平稳较快增长。同时,推进结构调整和发展方式转变。史耀斌认为,此次出口退税政策调整正是体现了这一意图,通过提高劳动密集型产品的出口退税率,将有助于增强企业抵御市场风险的能力,支持中小企业克服经营困难健康发展,从而促进城乡劳动力就业。此外,通过提高高技术含量、高附加值商品的出口退税率,将有利于引导企业优化出口产品结构、加快产业升级的步伐。$$$提高出口退税率的商品清单1章商品代码商品名称提高到%2章1300090其他鲜或冷藏的去骨牛肉133章0304291000冻罗非鱼片〔不论是否绞碎〕130304299090其他冻鱼片〔不论是否绞碎〕130304990090其他冻鱼肉〔不论是否绞碎〕130305490000其他熏鱼及鱼片130306199000其他冻甲壳动物〔包括供人食用的甲壳动物粉及团粉〕130307490000其他冻、干、盐制的墨鱼,鱿鱼130307590000其他冻、干、盐制的章鱼1325章2501001100-2501000盐1329章2924199090其他无环酰胺(包括无环氨基甲酸酯)〔包括其衍生物及其盐〕112934994000奈韦拉平、依发韦仑、利托那韦及它们的盐132937120000胰岛素及其盐132938901000齐多夫定、拉米夫定、司他夫定、地达诺新及它们的盐1338章3806202100-3806209000松香盐及树脂酸盐等113824400000高效减水剂1139章3913900000初级形状的其他未列名天然聚合物〔包括改性天然聚合物(如硬化蛋白)〕113922100000塑料浴缸,淋浴盘,洗涤槽及盥洗盆93922200090-3926909090塑料制品942章4203100090皮革或再生皮革制的衣服〔野生动物皮革制作的除外〕1143章4303101090其他毛皮衣服114303190其他毛皮衣着附件1143