









亲,该文档总共18页,到这已经超出免费预览范围,如果喜欢就直接下载吧~
地砖施工合同(完整资料).doc
亲,该文档总共18页,到这已经超出免费预览范围,如果喜欢就直接下载吧~
相关资料
地砖施工合同(完整资料).doc
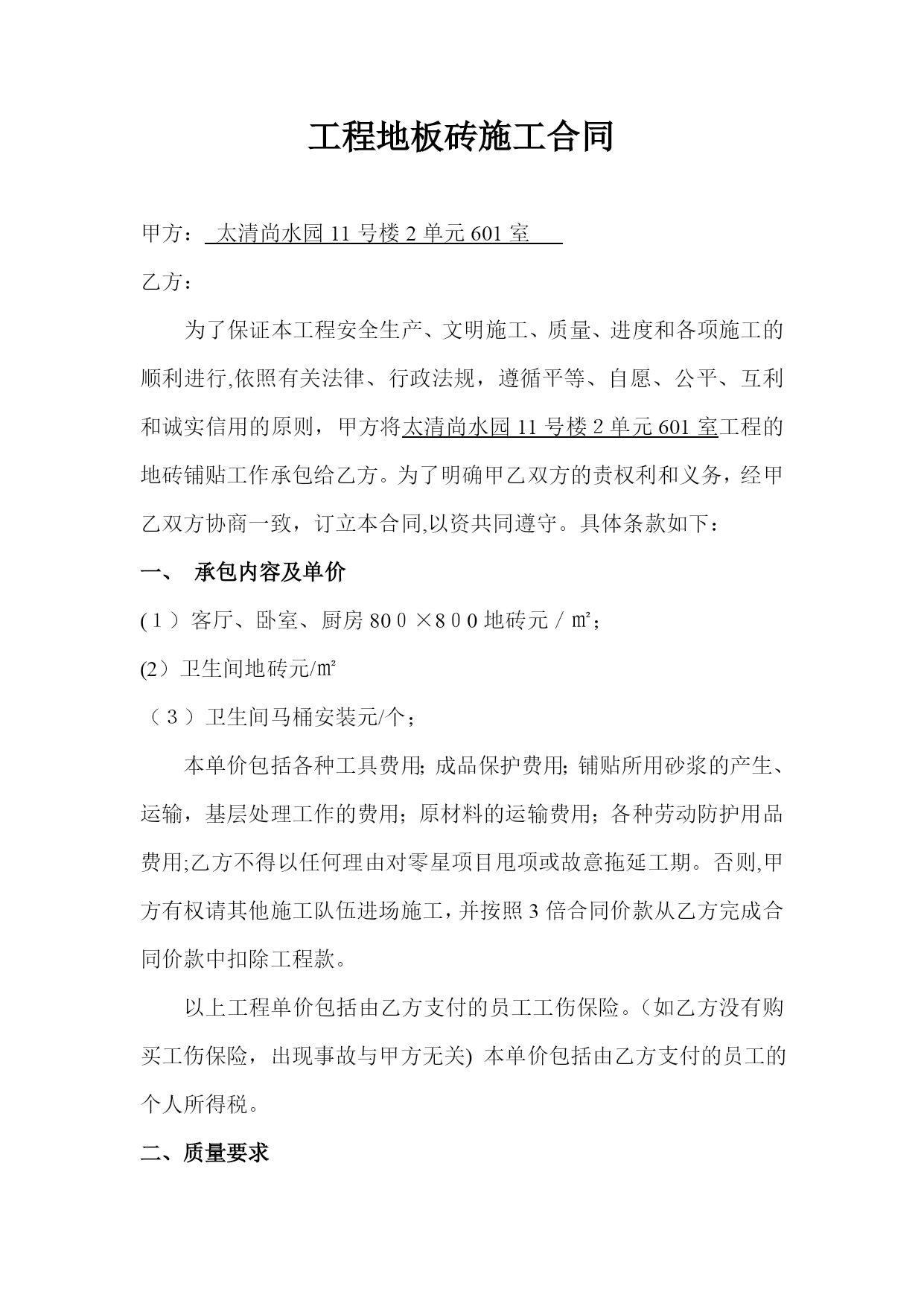
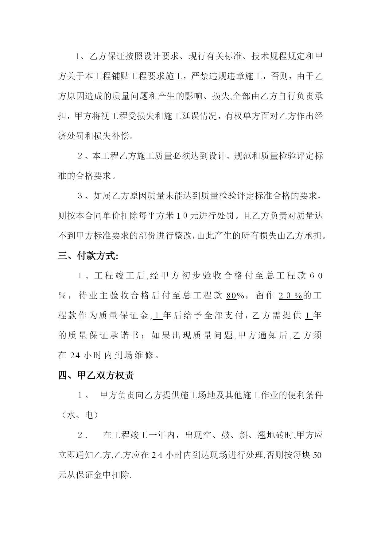
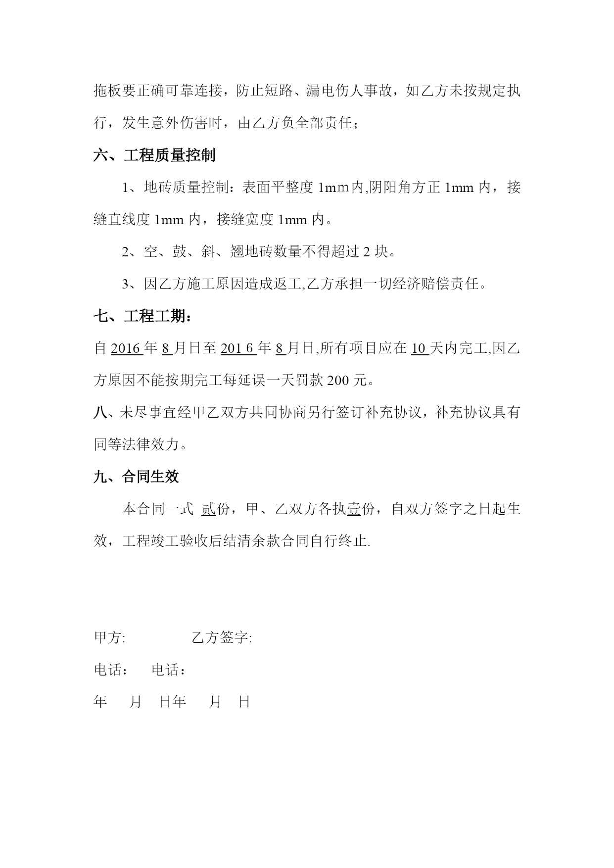
地砖施工合同(完整资料)(可以直接使用,可编辑优秀版资料,欢迎下载)工程地板砖施工合同甲方:太清尚水园11号楼2单元601室乙方:为了保证本工程安全生产、文明施工、质量、进度和各项施工的顺利进行,依照有关法律、行政法规,遵循平等、自愿、公平、互利和诚实信用的原则,甲方将太清尚水园11号楼2单元601室工程的地砖铺贴工作承包给乙方。为了明确甲乙双方的责权利和义务,经甲乙双方协商一致,订立本合同,以资共同遵守。具体条款如下:一、承包内容及单价(1)客厅、卧室、厨房800×800地砖元/㎡;(2)卫生间地砖元/
地砖铺贴砖施工合同(完整资料).doc
地砖铺贴砖施工合同(完整资料)(可以直接使用,可编辑优秀版资料,欢迎下载)地砖铺贴砖施工合同甲方(全称):乙方(全称):经甲、乙双方协商,甲方将北重一中工程的地砖铺贴等分包给乙方施工。为明确甲、乙双方的责、权、利,确保工程的质量、进度、安全及文明生产,特定立本合同,供双方共同遵守执行。一、工程概况工程名称:北重一中教学楼工程工作范围:室内地面和墙面铺贴砖分项工程工期:2013年5月20日至2013年6月20日止二、承包方式和计费标准1.合同价格:⑴单价:地面大理石单价:28元/㎡地角线单价:10元/m窗台
地砖铺贴施工合同(完整资料).doc
地砖铺贴施工合同(完整资料)(可以直接使用,可编辑优秀版资料,欢迎下载)地砖铺贴施工合同甲方:江苏省淮海建设集团有限公司合同编号:呼市玉泉-1-S0-160530-125乙方:南京弘茂建筑劳务有限责任公司依照《中华人民共和国建筑法》及其他有关法律。行政法规,遵循平等、自愿、公平、和诚实信用的原则,甲方因工程需要,将楼梯间地砖及踢脚线铺贴工程委托乙方负责施工,为确保施进度和质量,经甲、乙双方协商一致,订立本合同。第一条工程概况一、工程名称:呼和浩特玉泉区红星美凯龙全球家居生活广场二、工程地点:呼和浩特玉泉区
地砖铺贴砖施工合同2(完整资料).doc
地砖铺贴砖施工合同2(完整资料)(可以直接使用,可编辑优秀版资料,欢迎下载)地砖铺贴砖施工合同甲方(全称):乙方(全称):经甲、乙双方协商,甲方将巴彦县龙庙镇中心小学教学楼工程的地砖,墙裙铺贴等分包给乙方施工。为明确甲、乙双方的责、权、利,确保工程的质量、进度、安全及文明生产,特定立本合同,供双方共同遵守执行.一、工程概况工程名称:巴彦县龙庙镇中心小学教学楼工程工作范围:室内地面和墙裙贴砖、卫生间墙砖、楼梯理石分项工程工期:2018年6月10日至2018年6月25日止二、承包方式和计费标准1.合同价格:⑴