预览加载中,请您耐心等待几秒...
1/10
2/10
3/10
4/10
5/10
6/10
7/10
8/10
9/10
10/10

亲,该文档总共495页,到这已经超出免费预览范围,如果喜欢就直接下载吧~

如果您无法下载资料,请参考说明:

1、部分资料下载需要金币,请确保您的账户上有足够的金币

2、已购买过的文档,再次下载不重复扣费

3、资料包下载后请先用软件解压,在使用对应软件打开

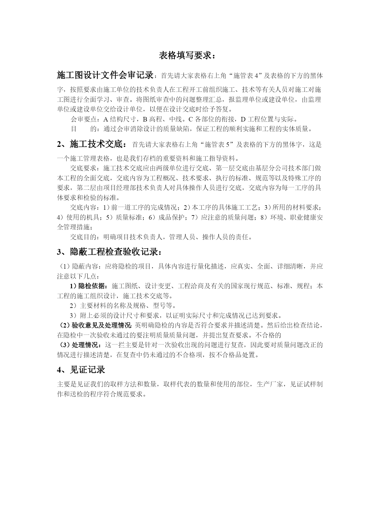
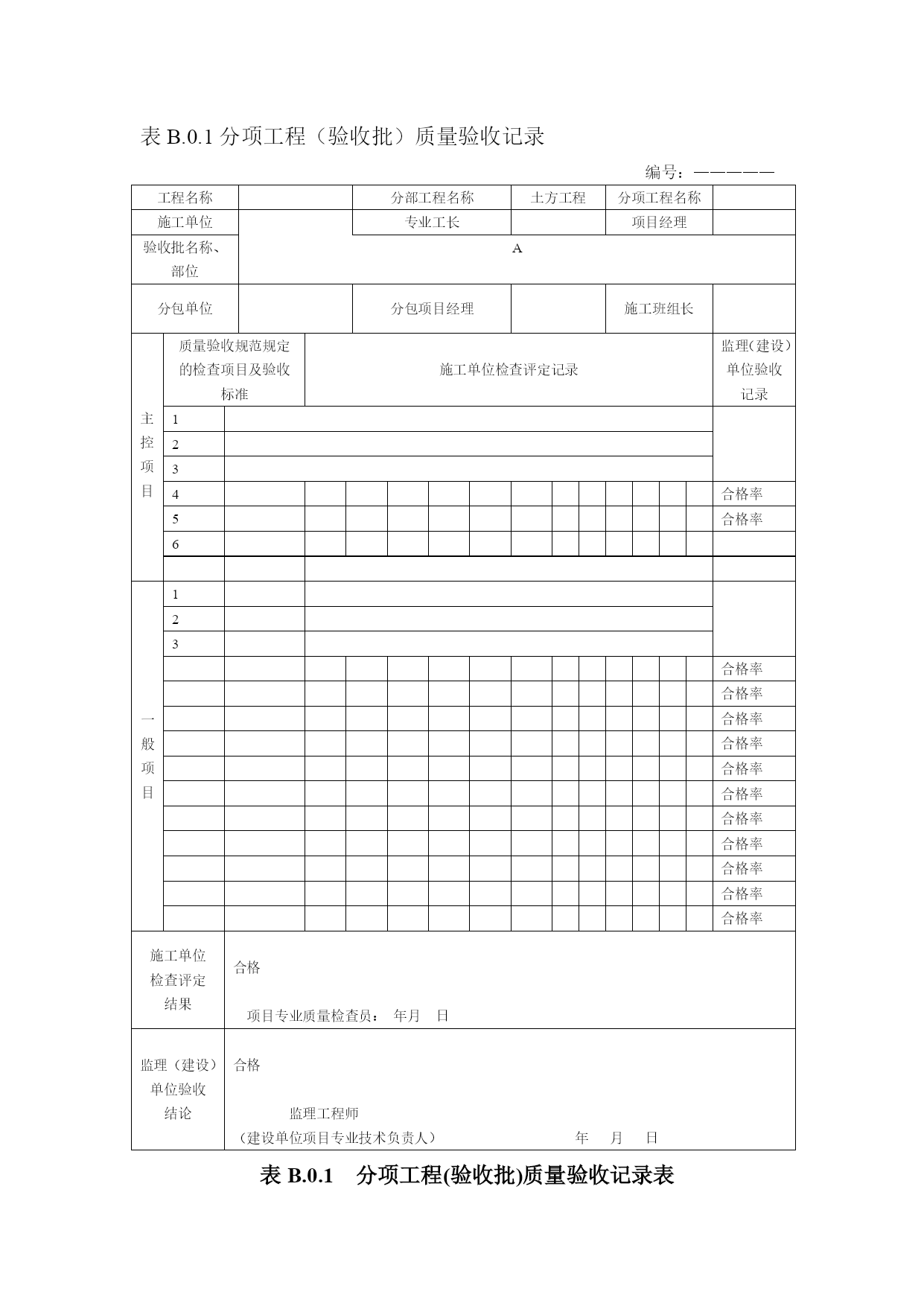
资料表格填写范例优质资料(可以直接使用,可编辑优质资料,欢迎下载)第一部分市政工程通用表格沈阳市政集团技术质量部2021年启用表格填写要求:施工图设计文件会审记录:首先请大家表格右上角“施管表4”及表格的下方的黑体字,按照要求由施工单位的技术负责人在工程开工前组织施工、技术等有关人员对施工对施工图进行全面学习、审查。将图纸审查中的问题整理汇总,报监理单位或建设单位,由监理单位或建设单位交给设计单位,以便在设计交底时给予答复。会审要点:A结构尺寸,B高程、中线。C各部位的衔接,D工程位置与实际。目的:通过会审消除设计的质量缺陷,保证工程的顺利实施和工程的实体质量。2、施工技术交底:首先请大家表格右上角“施管表5”及表格的下方的黑体字,这是一个施工管理表格,也是我们存档的重要资料和施工指导资料。交底要求:施工技术交底应由两级单位进行交底、第一层交底由基层分公司技术部门做本工程的全面交底,交底内容为工程概况、技术要求、执行的标准、规范等以及特殊工序的要求,第二层由项目经理部技术负责人对具体操作人员进行交底,交底内容为每一工序的具体要求和检验的标准。交底内容:1)前一道工序的完成情况;2)本工序的具体施工工艺;3)所用的材料要求;4)使用的机具;5)质量标准;6)成品保护;7)应注意的质量问题;8)环境、职业健康安全管理措施;交底目的:明确项目技术负责人,管理人员、操作人员的责任。3、隐蔽工程检查验收记录:(1)隐蔽内容:应将隐检的项目,具体内容进行量化描述,应真实、全面、详细清晰,并应注意以下几点:1)隐检依据:施工图纸、设计变更、工程洽商及有关的国家现行规范、标准、规程;本工程的施工组织设计,施工技术交底等。2)主要材料的名称及规格、型号等。3)附上必须的设计尺寸和要求,以证明实际尺寸和完成情况已达到要求。(2)验收意见及处理情况:英明确隐检的内容是否符合要求并描述清楚。然后给出检查结论,在隐检中一次验收未通过的要注明质量质量问题,并提出复查要求。不合格的(3)处理情况:这一拦主要是针对一次验收出现的问题进行复查,因此要对质量问题改正的情况进行描述清楚,在复查中仍未通过的不合格项,按不合格品处置。4、见证记录主要是见证我们的取样方法和数量,取样代表的数量和使用的部位,生产厂家,见证试样制作和送检的程序符合规范要求。施工图设计文件会审记录施管表4工程名称××市道路排水工程图纸会审部位道路、排水结构图部分日期××××会审中发现的问题:提出的问题:(图纸编号)(1)有几个检查井的平面尺寸不明确,并却施工详图。(2)预留管的长度为多少?(3)路基遇水塘如何处理?(4)土路基的回弹模量是多少?(5)DN300雨水口连接管的坡度是多少?处理情况:(1)Y128井室尺寸按1750mm×1750mm施工,Y124井室尺寸按1Y128井室尺寸按1750mm×1750mm施工施工,所有预留井井室尺寸均按1000mm×1000mm施工;其余检查井套用通用图。(2)所有预留管均以做出路面一节管为准。(3)路基施工如遇水塘,应先彻底清淤,然后换填山皮石,厚度1000mm并分层碾压密实,,压实度达到95%以上。(4)土路基回弹模量为23Mpa.(5)DN300雨水口连接管的坡度是1%.参加会审单位及人员单位名称姓名职务单位名称姓名职务由施工单位整理、汇总设计图纸中的问题,向有关单位报送。由施工单位保存。填表人:施工技术交底记录年月日施管表5工程名称××××分部工程分项工程名称交底内容:一般包括:施工准备、施工工艺、质量标准、成品保护、应注意的质量问题、环境、职业健康安全管理措施等。交底单位接收单位交底人接收人由交底单位填写,交底单位与接受交底单位保存表B.0.1分项工程(验收批)质量验收记录编号:—————工程名称分部工程名称土方工程分项工程名称施工单位专业工长项目经理验收批名称、部位A分包单位分包项目经理施工班组长主控项目质量验收规范规定的检查项目及验收标准施工单位检查评定记录监理(建设)单位验收记录1234合格率5合格率6一般项目123合格率合格率合格率合格率合格率合格率合格率合格率合格率合格率合格率施工单位检查评定结果合格项目专业质量检查员:年月日监理(建设)单位验收结论合格监理工程师(建设单位项目专业技术负责人)年月日表B.0.1分项工程(验收批)质量验收记录表编号:工程名称分部工程名称分项工程名称施工单位专业工长项目经理验收批名称、部位分包单位分包项目经理施工班组长主控项目质量验收规范规定的检查项目及验收标准施工单位检查评定记录符合《给水排水管道工程施工及验收规范》G