预览加载中,请您耐心等待几秒...
1/10
2/10
3/10
4/10
5/10
6/10
7/10
8/10
9/10
10/10

亲,该文档总共42页,到这已经超出免费预览范围,如果喜欢就直接下载吧~

如果您无法下载资料,请参考说明:

1、部分资料下载需要金币,请确保您的账户上有足够的金币

2、已购买过的文档,再次下载不重复扣费

3、资料包下载后请先用软件解压,在使用对应软件打开

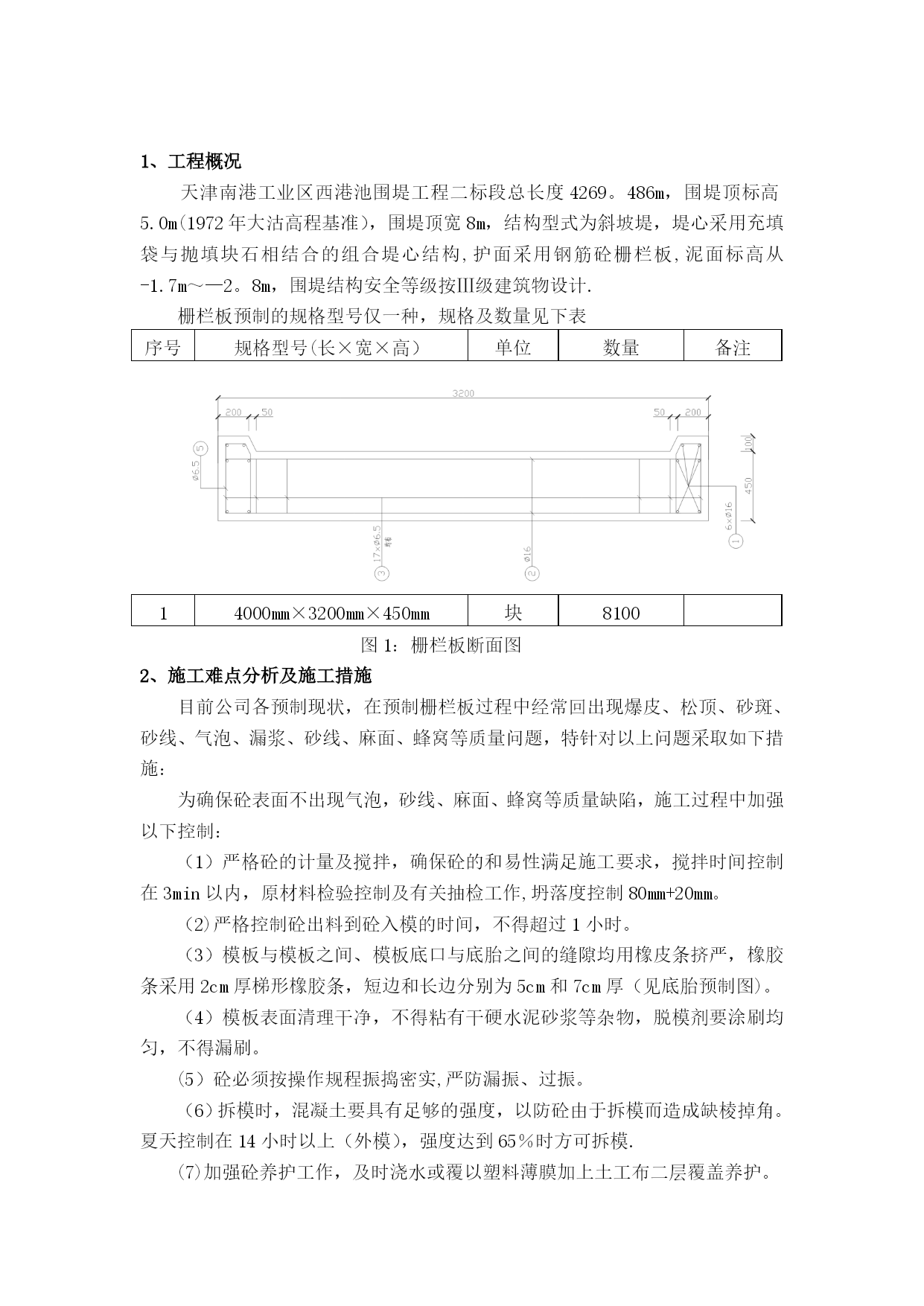
天津南港工业区西港池围堤工程预制栅栏板施工技术总结实用文档(实用文档,可以直接使用,可编辑优秀版资料,欢迎下载)天津南港工业区西港池围堤工程预制栅栏板施工技术总结第十六项目部李向龙张亮(中交一航局第一工程,天津塘沽,300456)摘要:为满足天津南港工业区围堰工程栅栏板预制安装,我们在临港产业区自有预制厂内进行预制,并结合公司以往栅栏板预制施工经验,针对该工艺进行了改进,在施工过程中解决了底部漏浆、应力集中处有气泡、麻面现象,避免钢筋保护层偏小等诸多问题,外观取得较好效果,对这一结构的预制施工简要介绍和经验总结。关键词:平面布置、施工工艺、气泡、养护、浇筑TianjininnangangindustrialparkwestportpoolbeachengineeringconstructiontechnicalsummaryprefabricatedfenceboardAbstract:Tomeetthetianjininnangangindustrialzonecofferdamworksfenceboardprecastinstallation,weinlingangindustrialzonehaswithin2prefabricated,andcombinedwiththecompanyeverfenceboardprecastconstructionexperience,accordingtothisprocessimprovement,inconstructionprocesstosolvethebottomstressconcentrationintheslurry,bubble,pitsphenomenon,avoidreinforcedcovermanyproblems,suchasthesmall,appearanceachievesgoodeffects,thestructureoftheprecastconstructionbriefintroductionandexperience.Keywords:Thelayout,constructiontechnology,bubble,concretecuring,pouring1、工程概况天津南港工业区西港池围堤工程二标段总长度4269。486m,围堤顶标高5.0m(1972年大沽高程基准),围堤顶宽8m,结构型式为斜坡堤,堤心采用充填袋与抛填块石相结合的组合堤心结构,护面采用钢筋砼栅栏板,泥面标高从-1.7m~—2。8m,围堤结构安全等级按Ⅲ级建筑物设计.栅栏板预制的规格型号仅一种,规格及数量见下表序号规格型号(长×宽×高)单位数量备注14000mm×3200mm×450mm块8100图1:栅栏板断面图2、施工难点分析及施工措施目前公司各预制现状,在预制栅栏板过程中经常回出现爆皮、松顶、砂斑、砂线、气泡、漏浆、砂线、麻面、蜂窝等质量问题,特针对以上问题采取如下措施:为确保砼表面不出现气泡,砂线、麻面、蜂窝等质量缺陷,施工过程中加强以下控制:(1)严格砼的计量及搅拌,确保砼的和易性满足施工要求,搅拌时间控制在3min以内,原材料检验控制及有关抽检工作,坍落度控制80mm+20mm。(2)严格控制砼出料到砼入模的时间,不得超过1小时。(3)模板与模板之间、模板底口与底胎之间的缝隙均用橡皮条挤严,橡胶条采用2cm厚梯形橡胶条,短边和长边分别为5cm和7cm厚(见底胎预制图)。(4)模板表面清理干净,不得粘有干硬水泥砂浆等杂物,脱模剂要涂刷均匀,不得漏刷。(5)砼必须按操作规程振捣密实,严防漏振、过振。(6)拆模时,混凝土要具有足够的强度,以防砼由于拆模而造成缺棱掉角。夏天控制在14小时以上(外模),强度达到65%时方可拆模.(7)加强砼养护工作,及时浇水或覆以塑料薄膜加上土工布二层覆盖养护。(8)下灰时,顶面10~15cm内为二次下灰,以确保保护层内有碎石,表面出现浮浆时,必须采用原砼进行更换处理,浮浆控制在30mm以内.3、施工方案工艺流程支立模板绑扎钢筋预制底胎养护浇筑混凝土浇注砼拆模倒运存放浇注砼钢模板加工钢筋加工成型3.1底胎制作栅栏板预制底胎为混凝土底胎,底胎上口四周镶嵌5×5cm木方,便于钉立模板止浆橡胶三角条.底胎布置见下图图2:栅栏板底胎布置制作图第一步:先进行场地整平硬化。测设预制区场地标高,取平均标高,碾压整平,整平完毕后在预制区浇筑5cm厚砼垫层.第二步:底胎模板支设。水准仪测量放线,用钢丝弹线后进行模板只设,确保上口线平直,可采用木条进行支垫.底胎上口四周采用5cm×5cm木方,尺寸长×宽为3。96m×3.