预览加载中,请您耐心等待几秒...
1/10
2/10
3/10
4/10
5/10
6/10
7/10
8/10
9/10
10/10

亲,该文档总共34页,到这已经超出免费预览范围,如果喜欢就直接下载吧~

如果您无法下载资料,请参考说明:

1、部分资料下载需要金币,请确保您的账户上有足够的金币

2、已购买过的文档,再次下载不重复扣费

3、资料包下载后请先用软件解压,在使用对应软件打开

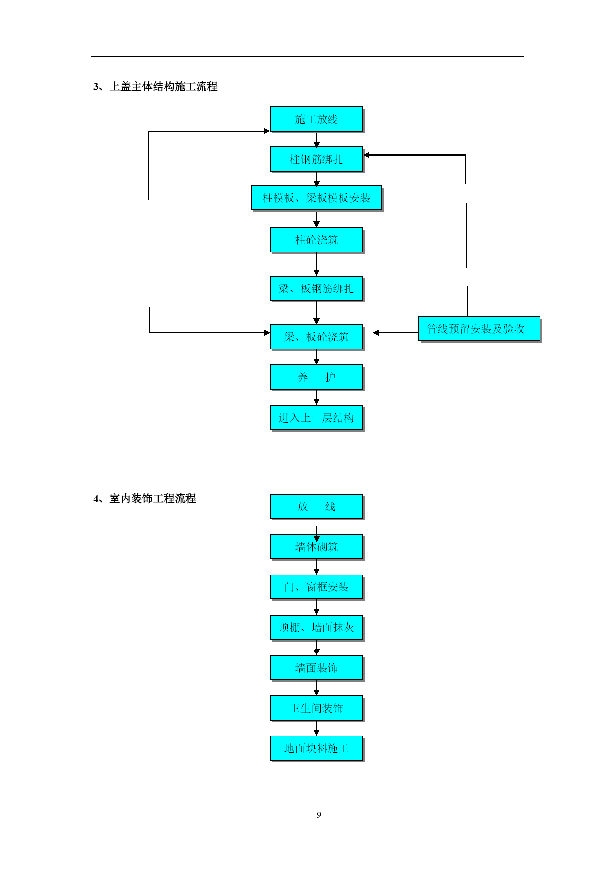
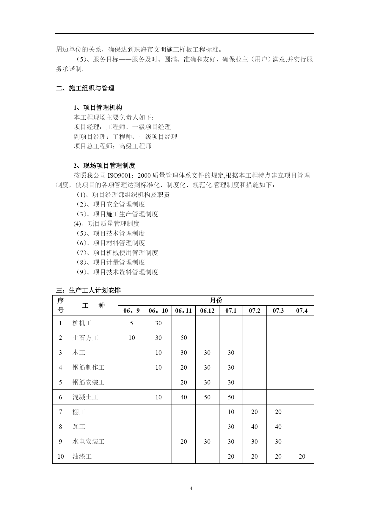
PAGEPAGE34经济项目管理施工组织设计【实用文档】doc文档可直接使用可编辑,欢迎下载中学教学楼施工组织设计第一章工程概况工程概况工程名称:泰宁中学教学楼工程;工程地址:泰宁中学校内;建筑规模:总建筑面积4248平方米,一栋;建设层数:六层;结构类型:基础采用柱下独立和联合基础,上部结构采用钢筋混凝土现浇框架结构;建设单位:***公司;设计单位:***公司;监理单位:***公司。编制说明与编制依据1编制依据(1)、泰宁中学教学楼工程施工招标文件;(2)、**工程设计的泰宁中学教学楼工程施工图纸;(3)、国家和行业颁布的有关现行施工规范和标准;(4)、我公司的人员安排、技术力量、机械设备配备能力;(5)、我公司以往优良工程建筑施工经验;(6)、我公司对本工程的承诺。附:选用相关规范、规程及标准如下:(1)、GBJ201—83土方与爆破工程施工与验收规范;(2)、GBJ202—83地基与基础施工与验收规范;(3)、JGJ18-96钢筋焊接与验收规程;(4)、GB50164-92混凝土质量控制标准;(5)、GB54-92混凝土结构工程施工与验收规范;(6)、GB50164—92混凝土结构试验方法标准;(7)、GB53砌体工程施工与验收规范;(8)、GB59-95建筑地面工程施工及验收规范;(9)、GB57—94屋面工程技术规程;(10)、JGJ/121-99工程网络技术规程;(11)、JGJ73-91建筑装饰工程施工及验收规范;(12)、JGJ/T8—97建筑变形测量规程;(13)、GBJ300—88建筑安装工程质量检验评定统一标准;(14)、GBJ301-88建筑工程质量检验评定标准;(15)、JGJ59—99建筑施工安全检查平分标准;(16)、JGJ80—91建筑施工作业安全规程;(17)、JGJ46—88施工现场临时用电安全技术;(18)、GJ33-86建筑机械使用安全技术规范;(19)、GB50259—96电器装置工程电气照明装置施工及验收规范;(20)、GB50268-97给排水管道工程施工及验收规范;2、编制原则(1)、结合实际,突出重点,兼顾一般,周密部署,合理安排。(2)、平行流水、均衡作业,网络控制,保证工期.(3)、规划创优,方案切实,措施到位,确保质量。(4)、推广使用新技术、新工艺、新材料。工程特点1、建筑概况(1)、泰宁中学教学楼建筑面积为4248m2。(2)、建筑高度本教学楼建筑高度为22。2m,底层高4.5m,其他层高3。6m。(3)、楼地面卫生间楼面为陶瓷地砖卫生间楼面,面砖为防滑耐磨砖,楼梯间楼面及踏步为防滑耐磨砖,加防滑条,其它楼面为防滑耐磨砖;阶梯教室室内地面为100厚混凝土抛光砖地面,架空底层地面为60厚混凝土水磨石地面,采用3厚铜条分隔成1000×1000方格,卫生间为80厚混凝土陶瓷地砖,卫生间要做防水处理。(4)、屋面防水20mm沙浆找平,三毡四油防水!顶棚抹灰(5)、室内墙面卫生间内墙面为釉面砖,200×300白色瓷片至顶;其它为仿瓷涂料,18厚1:3石灰砂浆墙面,2厚仿瓷涂料分两次刮平.(6)、室外墙面外墙为白色、粉红色相间瓷片面砖,门架为文化石,屋顶为粉红色陶瓦。(7)、门窗大门为铝合金玻璃门,其他为普通木门,二楼以上阳台门为推拉式铝合金。由专门的安装单位统一安装,窗为铝合金窗.2、结构概况(1)、本工程按7度抗震设防,抗震等级为框架三级.(2)、本建筑物耐火等级为二级。(3)、砌体室内地坪以下砌体用强度等级为MU10实心砖,采用M5水泥砂浆砌筑;室内地坪以上砌体用强度等级为MU7.5加气砼小型砌块,M5混合砂浆砌筑;120厚砖墙用MU7.5砖M5混凝土砂浆砌筑;180厚砖墙用MU7.5砖M5混凝土砂浆砌筑;钢筋混凝土框架结构的填充墙用MU7。5砖M5混合砂浆砌筑。第二章现场组织机构及劳动力调配一、施工目标(1)、质量目标——确保本工程一次交验合格率100%,工程一次交验优良率85%,质量达到优良工程并实行质量终身负责制交工后实行定期回访制度。(2)、工期目标-—参照国家定额工期及招标书要求,确定本工程工期为200天(日历天).(3)、安全施工目标——加强安全管理与安全防护,确保无重伤及其以上事故,轻伤事故月频率控制在1‰以下。(4)、文明施工目标-—维护周边环境,施工期间,控制好排污、噪声,协调处理好与周边单位的关系,确保达到珠海市文明施工样板工程标准。(5)、服务目标——服务及时、圆满、准确和友好,确保业主(用户)满意,并实行服务承诺制.施工组织与管理1、项目管理机构本工程现场主要负责人如下: