预览加载中,请您耐心等待几秒...
1/10
2/10
3/10
4/10
5/10
6/10
7/10
8/10
9/10
10/10

亲,该文档总共33页,到这已经超出免费预览范围,如果喜欢就直接下载吧~

如果您无法下载资料,请参考说明:

1、部分资料下载需要金币,请确保您的账户上有足够的金币

2、已购买过的文档,再次下载不重复扣费

3、资料包下载后请先用软件解压,在使用对应软件打开

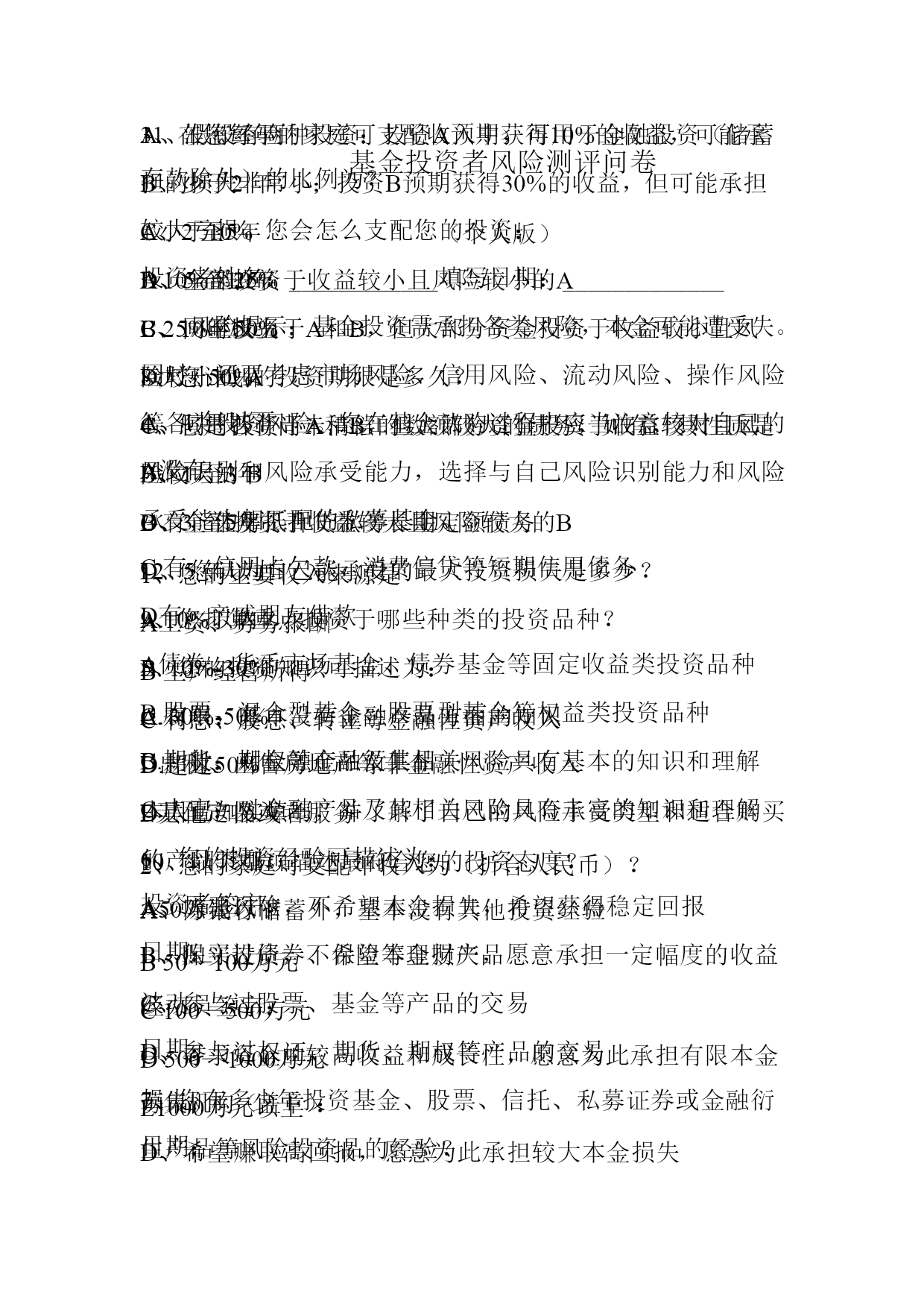
附表-:基金投资者风险测评问卷优质资料(可以直接使用,可编辑优质资料,欢迎下载)基金投资者风险测评问卷(个人版)投资者姓名:____________填写日期:_____________风险提示:基金投资需承担各类风险,本金可能遭受失。同时,还要考虑市场风险、信用风险、流动风险、操作风险等各类投资风险。您在基金认购过程中应当注意核对自己的风险识别和风险承受能力,选择与自己风险识别能力和风险承受能力相匹配的私募基金。1、您的主要收入来源是A工资、劳务报酬B生产经营所得C利息、股息、转让等金融性资产收入D出租、出售房地产等非金融性资产收入E无固定收入2、您的家庭可支配年收入为(折合人民币)?A50万元以下B50—100万元C100—500万元D500—1000万元E1000万元以上3、在您每年的家庭可支配收入中,可用于金融投资(储蓄存款除外)的比例为?A小于10%B10%至25%C25%至50%D大于50%4、您是否有尚未清偿的数额较大的债务,如有,其性质是A没有B有,住房抵押贷款等长期定额债务C有,信用卡欠款、消费信贷等短期信用债务D有,亲戚朋友借款5、您的投资知识可描述为:A.有限:基本没有金融产品方面的知识B.一般:对金融产品及其相关风险具有基本的知识和理解C.丰富:对金融产品及其相关风险具有丰富的知识和理解6、您的投资经验可描述为:A、除银行储蓄外,基本没有其他投资经验B、购买过债券、保险等理财产品C、参与过股票、基金等产品的交易D、参与过权证、期货、期权等产品的交易7、您有多少年投资基金、股票、信托、私募证券或金融衍生产品等风险投资品的经验?A、没有经验B、少于2年C、2至5年D、5至10年E、10年以上8、您计划的投资期限是多久?A、1年以下B、1至3年C、3至5年D、5年以上9、您打算重点投资于哪些种类的投资品种?A债券、货币市场基金、债券基金等固定收益类投资品种B股票、混合型基金、股票型基金等权益类投资品种C期货、期权等金融衍生品D其他产品或者服务10、以下哪项描述最符合您的投资态度?A、厌恶风险,不希望本金损失,希望获得稳定回报B、保守投资,不希望本金损失,愿意承担一定幅度的收益波动C、寻求资金的较高收益和成长性,愿意为此承担有限本金损失D、希望赚取高回报,愿意为此承担较大本金损失11、假设有两种投资:投资A预期获得10%的收益,可能承担的损失非常小;投资B预期获得30%的收益,但可能承担较大亏损。您会怎么支配您的投资:A、全部投资于收益较小且风险较小的AB、同时投资于A和B,但大部分资金投资于收益较小且风险较小的AC、同时投资于A和B,但大部分资金投资于收益较大且风险较大的BD、全部投资于收益较大且风险较大的B12、您认为自己能承受的最大投资损失是多少?A.10%以内B.10%-30%C.30%-50%D.超过50%本人已如实填写,并了解了自己的风险承受类型和适合购买的产品类型。投资者签字:日期:经办员签字:日期:募集机构(盖章):日期:BB030(印刷版-挂网)生产、经营所得投资者个人所得税申报表(适用于核定应税所得率业户)税款所属期:年月日至月日金额单位:人民币元(列至角分)投资业户名称(盖章)税务登记号投资者姓名身份证照类型身份证照号码国籍汇缴地主管税务机关项目行次本年累计数一、收入总额1成本、费用2二、应税所得率3三、应纳税所得额总额(=1*3,或=2/(“1”-3)*3)4乘:分配比例(%)5四、应纳税所得额(=4*5)6五、适用税率7六、速算扣除数8七、应纳所得税额(=6*7-8)9减:减、免个人所得税额10八、应缴入库所得税额(=9-10)11减:本期前已预交所得税额12九、期末应补(退)所得税额(=11-12)13如纳税人填报,由纳税人填列以下各栏如委托代理人填报,由代理人填写以下栏我声明:此纳税申报表是根据国家税收法律的规定填报的,我确信它是真实的、可靠的、完整的。如有不实,我愿承担法律责任。声明人签章:代理人声明:本纳税申报表是按照国家税法和税务机关有关规定填写的,我确信是真实的、合法的,如有不实,我愿承担法律责任。声明人签章:会计主管经办人代理机构名称经办人税务机关填写(受理税务机关盖章)受理审核人签名:年月日录入人签名:年月日(版本号:202101)填表说明一、适用范围:本表适用于实行核定应税所得率征收的个体工商户业主、对企事业单位的承包承租经营者、个人独资企业和合伙企业的投资者(以上四类纳税人以下简称“投资者”),在申报“个体工商户的生产、经营所得”个人所得税时使用。有