预览加载中,请您耐心等待几秒...
1/10
2/10
3/10
4/10
5/10
6/10
7/10
8/10
9/10
10/10

亲,该文档总共199页,到这已经超出免费预览范围,如果喜欢就直接下载吧~

如果您无法下载资料,请参考说明:

1、部分资料下载需要金币,请确保您的账户上有足够的金币

2、已购买过的文档,再次下载不重复扣费

3、资料包下载后请先用软件解压,在使用对应软件打开

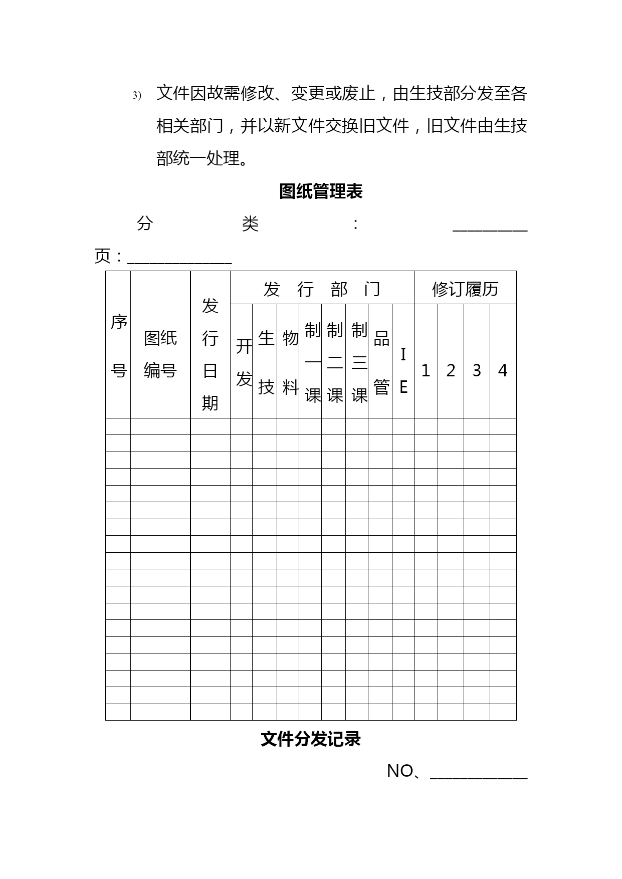
技术资料办法汇编(完整版)资料(可以直接使用,可编辑优秀版资料,欢迎下载)天马行空官方博客:;QQ:1318241189;QQ群:175569632技术资料管理办法总则制定目的规范技术资料的整理、分类、发放、存档等事项,使之合理并有章可循。适用范围凡公司内技术资料之管理,悉依本办法执行。权责单位总经理室负责本办法制定、修改、废止之起草作。总经理负责本办法制定、修改、废止之核准。技术图纸管理技术图纸种类原稿由开发部设计、制作、修改和存档,并由开发部自行管理。原稿图纸均不对外借用,以确保原稿之完整性。第二原稿由原稿复制而成,并归开发部自行保管,以防原稿污损或遗失备用。第二原稿可供生技部、品管部及制造部工作需要时借用,但借用者须事先申请。试作图纸零件之开发、设计,均须以过试作与检讨等过程,以降低模具修改之机会。试作图纸共计三份,开发部存留一份,生技部两份(其中一份交给厂商)。开模图纸零件试作并以检讨合格后,由开发部绘制开模图纸。开模图纸共计三份,开发部存留一份,生技部两份(其中一份交给厂商)。检验图纸模具制作完成后,模具及生产的制品检验合格后,开发部应绘制检验图纸,供品管部作为后续制品检验使用。检验图纸共计四份,一份由开发部存档,一份由生技部作工程研究使用,一份由品管部作检验使用,一份由制造部作自检使用(如系外协品,此份由采购交外协厂自检使用)。检验图纸应加盖管制章,表示其合法性。正式图纸即仅仅标注与生产相关的尺寸、精度、表面处理等参数之图纸,供生产、品质异常等状况下分析、查看使用。正式图纸共计七份,其中开发部自存一份,品管、生技各一份,制造部两份,采购部两份(一份存采购,一份存厂商)。设计变更图纸零件已经评审合格,且已导入量产,因故需变更尺寸时,应绘制设计变更图纸。设计变更图纸有三种变更情形:变更即原尺寸进行变更,应加盖“变更”章。追加即原图纸没有之部分,经设计变更后需增加时,加盖“追加”章。修整即尺寸不变,因笔误或其他失误需修正者,盖“修正”章。设计变更应遵循《技术变更管理办法》。变更时须发出变更通知,同时以新图纸换回旧图纸,并将回收的旧图纸销毁(设计原稿不销毁)。设计图纸管理规定技术图纸尺寸本公司技术图纸尺寸(长*宽)规定如下(单位mm):A0—880*不限制。A1—840*594。A2—594*420。A3—420*297。A4—297*210。图纸编号为方便图纸管理,应对图纸进行有规律之编号。例:D3—0007第一码D代表Drawing即图号。第二码表示图纸尺寸,即0表示A0,1表示A1,以此类推。最后为流水号码,由0001到9999。分发、存档、修正、变更由开发部依图纸需要加盖“管制”章分发至各相关部门,并作分发登记。原稿由开发部存档(原稿不盖管制章),各相关部门分别保管有“管制”章之图纸。图纸因故修正、变更或废止,由开发部发文各相关部门,并以新图交换旧图,旧图由开发部统一处理。技术文件管理技术文件种类产品用料明细表开发部提供产品用料明细表,移交相关部门。产品用料明细表一般包括零部件之名称、编号、规格、单位、标准用量、自制或外购、损耗率等内容。工艺流程生技部根据产品生产加工之工艺状况,对工艺流程进行修订。工艺流程一般应包括加工、搬运、检验、储存等内容。作业标准书(或称作业指导书)生技部根据产品加工的特点,对每一加工工序之作业标准书进行制定及修改。作业标准书一般应包括产品名称、加工工序名称、作业顺序、条件、方法、产品略图、使用设备、工具、标准工时、标准不良率、自检标准等内容。标准工时生技部根据产品加工状况,测定每一工序作业标准工时。标准工时一般应注明下列内容:产品名称、规格、工序名称、作业条件、使用设备、标准产量、标准工时、标准不良率。技术变更资料在未改变产品结构、性能的基础上,局部技术变更由生技部发出技术变更资料,并征询开发部、制造部之同意。对产品之结构、性能有重大改变之变更视同新产品开发,由开发部负责处理(依开发管理相关规定处理)。生技部之技术变更一般应包括下列内容:产品名称、规格、变更原因、变更前后差异略图、变更后库存品处理方式、生效时间等。技术文件管理规定文件编号为方便技术文件管理,应对文件进行有规律之编号。例BOM-×××-×××。BOM为产品用料明细表之简称(billofmaterial)。×××为产品类别、型号之代号,可用字母或数字表示。××为同类型产品中不同客户或规格之代号,可用字母或数字表示。分发、存档、修正、更换各技术文件由生技部制订并分发至各相关部门,并作分发登记。原稿由生技部存档(原稿不盖“管制”章),各