






在线预览结束,喜欢就下载吧,查找使用更方便
《盼》导学案-最新经典通用教辅资料.doc
在线预览结束,喜欢就下载吧,查找使用更方便
相关资料
《盼》导学案-最新经典通用教辅资料.doc
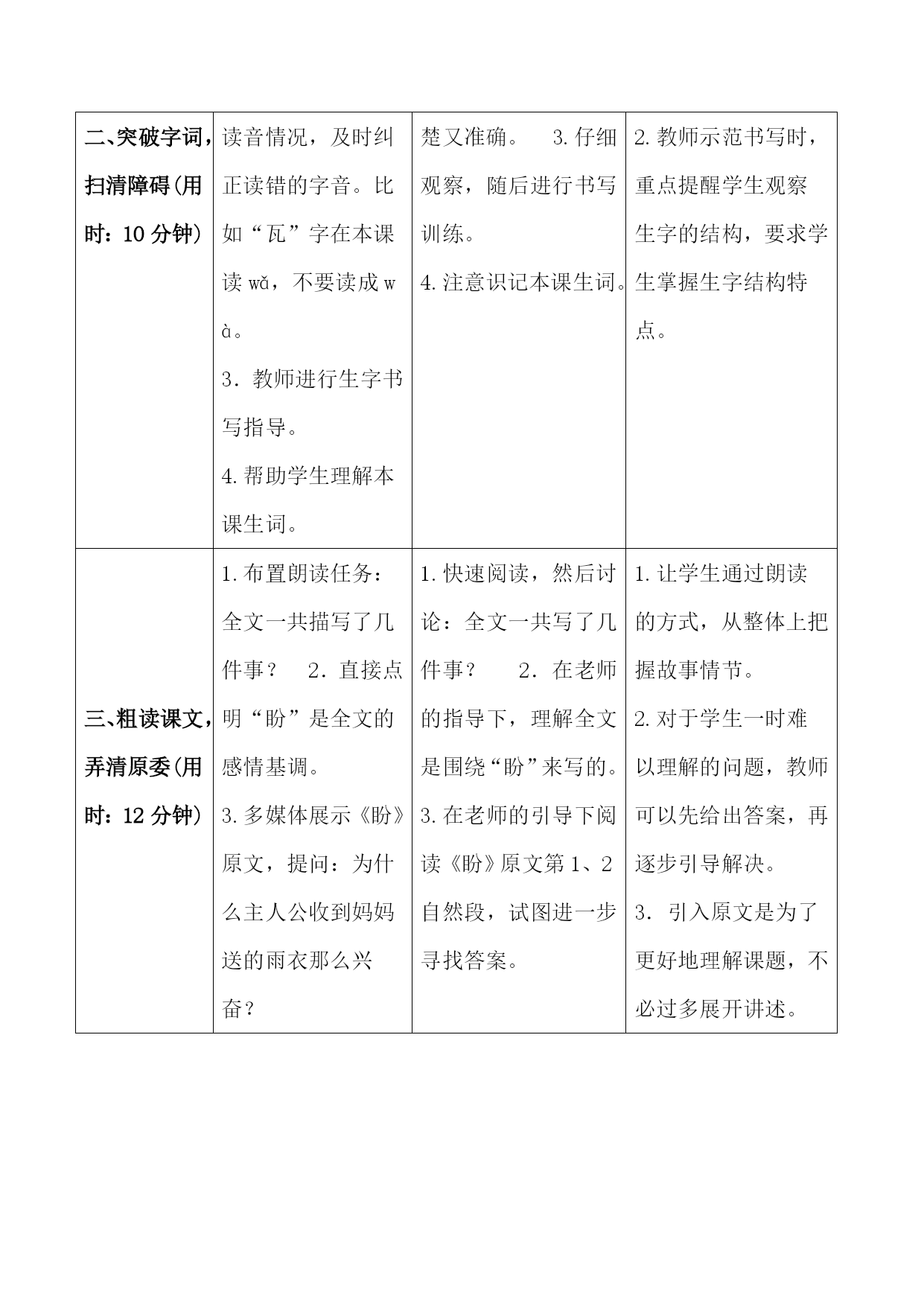
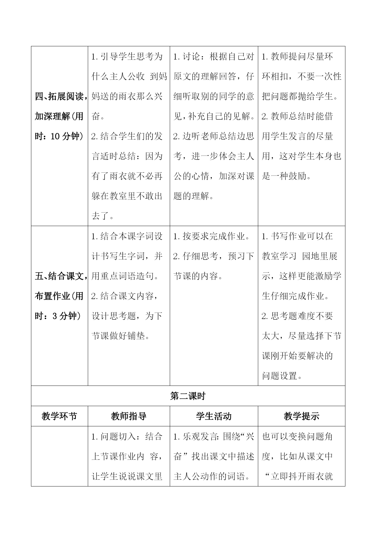
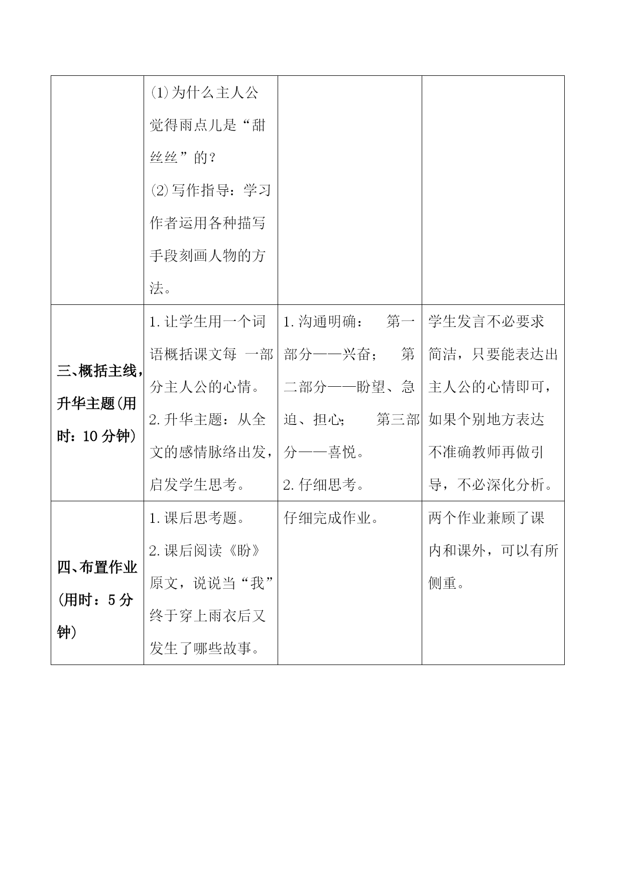
17《盼》导学案课题盼课型新授课教学目标1.会写“袖、篷”等13个字,会写“斗篷、情况”等15个词语。 2.有感情地朗读课文,弄清作者围绕“盼”写了哪些事例;理清主人公的情感变化过程。 3.学习通过事例描写和心理描写刻画人物。教学重难点1.把握全文感情主线,理清主人公的情感变化过程。2.体会通过心理描写刻画人物。课前准备1.课文朗读,小说《盼》原文及心理描写相关资料。(教师) 2.预习课文,借助工具书查找生字词含义。(学生)课时安排2课时教学过程第一课时教学环节教师指导学生活动教学提示一、对比引入,激发爱
《盼》说课稿-最新经典通用教辅资料.doc
《盼》说课稿说教材 《盼》是统编教材小学语文六年级上册第五单元地第二篇课文,作者是当代女作家铁凝。课文主要讲地是妈妈给“我”买了一件新雨衣,从那以后,“我”每天总是盼着下雨。一天放学后,终于掉了雨点儿,“我”想出各种借口想穿上雨衣到街上去,都没有实现。第二天早晨,“我”背着书包上街,突然掉下了雨点儿。“我”兴奋地跑回家让妈妈帮“我”穿上新雨衣,走在街上,滴答地雨滴让“我”欣喜不已。课文用生动、准确地语言,恰如其分地表达了想要穿上雨衣地“我”对雨天地渴盼、穿着雨衣在在街上行走地快乐。课文为我们呈现了一幅美
《灯光》导学案_-最新经典通用教辅资料.doc
8*《灯光》导学案 课题灯光课型新授课教学目标1.能正确、流利地朗读课文。了解课文的主要内容。 2.重点探究文中三处描写“灯光”的语句,体会郝副营长的无私奉献精神。3.学习抓住线索去读懂课文的阅读方法。教学重难点1.抓住文中反复出现的“多好啊!”体会郝副营长无私奉献的精神。 2.学习抓住主要线索读懂课文的阅读方法。课前准备准备同类作品《七根火柴》《草地夜行》等,歌曲《闪闪的红星》。(教师)2.准备关于“灯光”的照片、视频(璀璨的、多彩的、奇异的等各种灯光)。(教师) 3.自读课文。(学生)课时安排1课时教
《穷人》导学案-最新经典通用教辅资料.doc
14《穷人》导学案课题穷人课型新授课教学目标1.会写“汹、涌”等16个字,会写“渔夫、汹涌澎湃”等17个词语。 2.正确、流利、有感情地朗读课文,了解文章的主要内容,学习作者通过环境描写、心理描写等描写方法,来刻画人物形象的方法,并明确女主人公桑娜的人物形象。 3.通过了解文章内容,感受俄国穷苦人民富有同情心、爱心的品质。教学重难点梳理本文的主要内容,明确女主人公桑娜的形象。课前准备1.制作多媒体课件。(教师) 2.查找本课的相关资料,了解作者的生平与时代背景。(师生) 3.自学生字词;搜集作者资料;熟读
《桥》导学案-最新经典通用教辅资料.doc
13《桥》导学案课题桥课型新授课教学目标1.会写“咆、哮”等8个字,会写“咆哮、惊慌”等12个词语。 2.正确、流利、有感情地朗读课文,注意读好短句。 3.能抓住重点词句透过内容体会文章的思想感情,领悟课文在表达上的特点。4.理解课文内容,重点感悟老支书在危难面前所表现出来的无私无畏、舍己救人的高尚品质和人格魅力。教学重难点能抓住重点词句感悟老支书在危难面前所表现出来的无私无畏、舍己救人的高尚品质和人格魅力。课前准备1.准备有关“山洪暴发、洪水肆虐”的视频。(教师) 2.准备课文配乐朗读。(教师) 3.准