预览加载中,请您耐心等待几秒...
1/8
2/8
3/8
4/8
5/8
6/8
7/8
8/8

在线预览结束,喜欢就下载吧,查找使用更方便

如果您无法下载资料,请参考说明:

1、部分资料下载需要金币,请确保您的账户上有足够的金币

2、已购买过的文档,再次下载不重复扣费

3、资料包下载后请先用软件解压,在使用对应软件打开

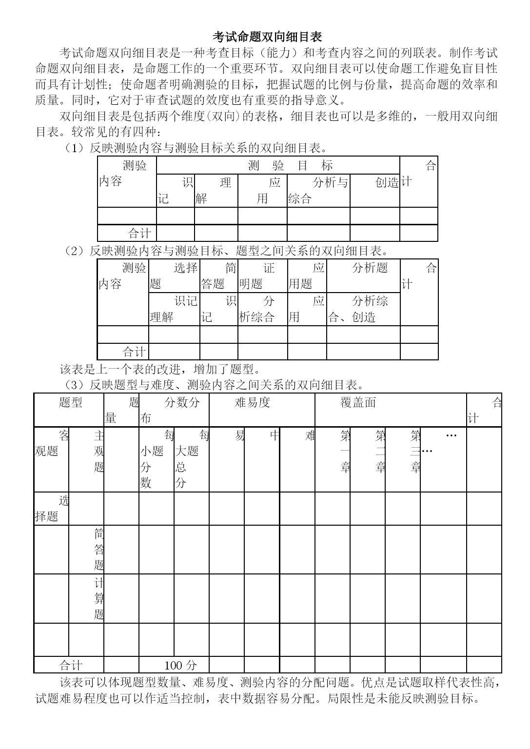
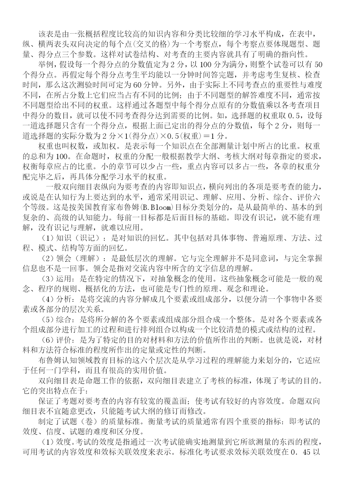
考试命题双向细目表优质资料(可以直接使用,可编辑优质资料,欢迎下载)考试命题双向细目表考试命题双向细目表是一种考查目标(能力)和考查内容之间的列联表。制作考试命题双向细目表,是命题工作的一个重要环节。双向细目表可以使命题工作避免盲目性而具有计划性;使命题者明确测验的目标,把握试题的比例与份量,提高命题的效率和质量。同时,它对于审查试题的效度也有重要的指导意义。双向细目表是包括两个维度(双向)的表格,细目表也可以是多维的,一般用双向细目表。较常见的有四种:(1)反映测验内容与测验目标关系的双向细目表。测验内容测验目标合计识记理解应用分析与综合创造合计(2)反映测验内容与测验目标、题型之间关系的双向细目表。测验内容选择题简答题证明题应用题分析题合计识记、理解识记分析综合应用分析综合、创造合计该表是上一个表的改进,增加了题型。(3)反映题型与难度、测验内容之间关系的双向细目表。题型题量分数分布难易度覆盖面合计客观题主观题每小题分数每大题总分易中难第一章第二章第三章……选择题简答题计算题合计100分该表可以体现题型数量、难易度、测验内容的分配问题。优点是试题取样代表性高,试题难易程度也可以作适当控制,表中数据容易分配。局限性是未能反映测验目标。(4)反映题型与难度、测验目标之间关系的双向细目表。题型填空题选择题判断题简答题叙述题合计题数152054246分数每小题1分,共15分难易程度A8B7CD认知度I8AI7BI5AIII1AII7BII1CIIIII4CIIIIV2DIV合计难易度:A.较易B.中等C.较难D.难度较大认知度:Ⅰ识记Ⅱ理解Ⅲ简单应用Ⅳ综合运用下面主要说明反映测验内容与测验目标(学习水平)和题型分数的双向细目表。即把要考查的知识内容与学习水平(能力)、试题的类型和分数呈现在一张表上,这样命题时,一目了然,便于操作。识记理解合计一、1(2分)二、4(2分)合计该表是由一张概括程度比较高的知识内容和分类比较细的学习水平构成,在表中,纵、横两表头双向决定的每个点(交叉的格)为一个考察点,每个考察点要体现题型、题量、得分点三个参数。这样对试卷结构、对考查的主要内容就具有了明确的指向性。举例,假设每一个得分点的分数值定为2分,以100分为满分,则整个试卷可以有50个得分点。再假定每个得分点考生平均能以一分钟时间答完题,并考虑考生复核、检查时间,那么这次测验时间可定为60分钟。另外,由于实际上不同考查点的重要性与难度不同,在所占分数上它们应当占有不同的比例;由于不同题型的解答难度不同,通常按不同题型给出不同的权重。这样通过各题型中每个得分点原有的分数值乘以各考查项目中得分的数目,就可以使不同考查得分达到需要的比例。如,选择题的权重取0.5,设每一道选择题只含有一个得分点,根据上面已定出的得分点的分数值,每个2分,则每一道选择题的实际分数为2分×1(得分点)×0.5(权重)=1分。权重也叫权数,或加权。是表示每一个知识点在全部测量计划中所占的比重。权重的总和为100。在命题时,权重的分配一般根据教学大纲、考核大纲对每章指定的要求,权衡每章应占的比重。小的章节可以少占一些,重点内容可以多占一些,各章的权重分配完毕之后,再具体分配学习水平的权重。一般双向细目表纵向为要考查的内容即知识点,横向列出的各项是要考查的能力,或说是在认知行为上要达到的水平,通常采用识记、理解、应用、分析、综合、评价六个等级。这是按美国教育家布鲁姆(B.Bloom)目标分类划分的,是从最简单的、基本的到复杂的、高级的认知能力。每前一目标都是后面目标的基础。即没有识记,就不能有理解,没有识记与理解,就难以应用。(1)知识(识记):是对知识的回忆。其中包括对具体事物、普遍原理、方法、过程、模式、结构等方面的回忆。(2)领会(理解):是最低层次的理解。它与完全理解并不是同意词,与完全掌握信息也不是一回事。领会是指对交流内容中所含的文字信息的理解。(3)运用:是在特定的情况下,对抽象概念的使用。这些抽象概念可能是一般的观念、程序的规则、概括化的方法,也可能是专门性的原理、观念和理论。(4)分析:是将交流的内容分解成几个要素或组成部分,以便分清一个事物中各要素或各部分的层次关系。(5)综合:是将所分解的各个要素或组成部分组合成一个整体。是对各个要素或各个组成部分进行加工的过程和进行排列组合以构成一个比较清楚的模式或结构的过程。(6)评价:是为了特定的目的对材料和方法的价值所作出的判断。也就是说,对材料和方法符合标准的程度所作出的定量或定性的判断。布鲁姆认知领域教育目标的这六个层次是从学习过程的理解能力来划分的,它适应于任何一门学科,而且有很高的实用价值。双向细