网站导航 返回首页
行业资料 考试资料 教学课件 学术论文 技术资料 金融财经 研究报告 法律文献 管理文献 社会科学 生活休闲 计算机 经济文库 数字媒体 教材教辅 企业档案
学文库 > 考试资料 > 报关考试
最新文档

现代物流技术考试大纲.doc

现代物流技术考试大纲一、现代物流技术概论了解:物流的概念及其作用物流系统的构成要素重点考核:1、物流技术的概念2、现代物流技术的组成3、现代物流技术的分类4、物流硬技术的主要组成5、物流软技术的主要组成二、现代运输设施设备与组织技术了解:交通运输系统的含义交通运输系统的构成交通运输方式及其各自的优缺点重点考核:运输成本的核算物流运输方式的选择物流货物运输跟踪技术的应用物流运输概念及其支撑技术三、现代仓储设施设备与技术了解:仓储在物流运作中的作用及地位仓储的相关设施与规划仓储的分类库存管理的概念库存成本的组

2024-09-03
16
37KB

英语期末考试.ppt

过得去拖了很久的带着某人的祝福总的来说弥补差距明显地降低生活水平忍受寂寞抵制诱惑正如俗话所说的外出吃饭GetbyLongoverdueWithone’sblessingsOnbalanceMakeupthedifferenceAppreciablylowerthestandardoflivingAtoleranceforsolitudeResistthetemptationAstheoldsayinggoesDineout经过几十年的努力,中国人民终于实现了奔月的梦想。人人都在猜他到底能坚持过这种简单的生

2024-09-03
16
104KB

商务考试(排版后)2.doc

单词解释Quota:isatypeofprotectionisttraderestrictionthatsetsaphysicallimitonthequantityofagoodthatcanbeimportedintoacountryinagivenperiodoftime.Dumping:Ineconomics,"dumping"isanykindofpredatorypricing,especiallyinthecontextofinternationaltrade.Itoccurswhenman

2024-09-03
16
60KB

期末口语考试试题.ppt

OralTestApersonthathasinfluenced…OralTestApersonthathasinfluenced…

2024-09-03
16
2.2MB

高二学分认定考试.doc

第PAGE11页(共NUMPAGES11页)费县第二中学高二学分认定考试地理试题2012.5本试卷分第I卷(选择题)和第Ⅱ卷(非选择题)两部分,共100分。第Ⅰ卷(选择题共45分)本卷共30个小题,每小题1.5分,共45分。在每小题给出的四个选项中,只有一项是符合题目要求的。下面为2011年9月某地区地质灾害气象等级等值线分布图。读图回答1~2题。1.图中反映的主要地质灾害是A.滑坡和泥石流B.地震和滑坡C.火山和泥石流D.地震和火山2.甲、乙、丙三地地质灾害气象等级高于周围地区的主要原因是A

2024-09-03
16
4MB

安全考试试题.doc

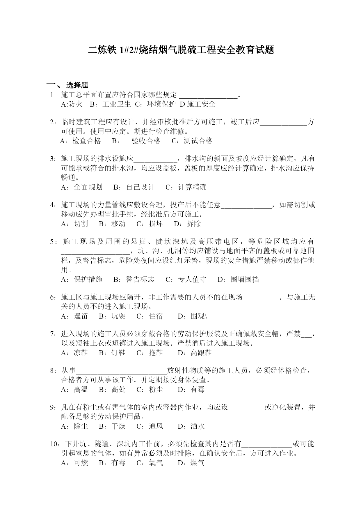
二炼铁1#2#烧结烟气脱硫工程安全教育试题选择题施工总平面布置应符合国家哪些规定:________________。A:防火B:工业卫生C:环境保护D施工安全2:临时建筑工程应有设计、并经审核批准后方可施工,竣工后应_____________方可使用。使用中应定。期进行检查维修。A:检查合格B:验收合格C:测试合格3:施工现场的排水设施应____________,排水沟的斜面及坡度应经计算确定,凡有可能承载符合的排水沟,均应设盖板,盖板的厚度应经计算确定,排水沟应保持畅通。A:全面规划B:自己设计C:计算

2024-09-03
16
26KB

AutoCAD2002考试大纲.doc

全国计算机信息技术考试计算机辅助设计(AutoCAD平台)AutoCAD2002(绘图员级)考试大纲第一单元文件操作8分1.建立文件:建立新文件(或者模板文件),设置绘图环境的各种参数,线型等。要求设置正确,对操作顺序不做要求。2.保存:以给定的文件名保存文件至要求的文件夹中。第二单元简单绘图10分1.建立文件:建立新图形文件,设置绘图参数,要求设置正确,对操作顺序不做要求。2.绘制图形:按所给定的要求正确地绘制图形。绘图命令、绘图顺序不限。3.保存:以给定的文件名保存文件至要求的

2024-09-03
16
29KB

驾驶员考试科目.doc

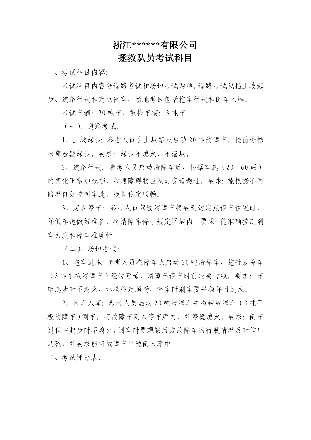
浙江******有限公司拯救队员考试科目一、考试科目内容:考试科目内容分道路考试和场地考试两项,道路考试包括上坡起步、道路行驶和定点停车,场地考试包括拖车行驶和倒车入库。考试车辆:20吨车,被拖车辆:3吨车(一)、道路考试:1、上坡起步:参考人员在上坡路段启动20吨清障车,挂前进档松离合器起步。要求:起步不熄火、不溜坡。2、道路行驶:参考人员启动清障车后,根据车速(20—60码)的变化正常加减档,如遇障碍物应及时变道避让。要求:能根据不同路况自如控制车速,换挡稳定顺畅。3、定点停车:参考人员驾驶清障车将要

2024-09-03
18
51KB

函授考试题(1).doc

2010-2011第一学期计算机基础考试试题出题人:黄晓巧联系方式:15993650882E-mail:huxq@xcu.edu.cn学号:,专业:,姓名:1、根据电子元器件的不同计算机的发展经过哪几代?各有什么特点?2、计算机的发展趋势有哪些?计算机的应用在哪些方面?3、Windowsxp操作系统的桌面上有哪些基本图标,各有什么功能?4、请简述计算机硬件系统的基本组成。5、从资源管理的观点出发,操作有什么基本功能?6、请说明保存一个新建Word文档的步骤。7、在Excel中,什么是绝对引用,相对引用?8

2024-09-03
18
28KB

期货从业资格考试.doc

期货从业资格考试中国期货市场发展历程中国期货市场的发展历程理论准备与试办(1987-1993),治理与整顿(1993-2000)规范发展(2000——)1990年10月中国郑州粮食批发市场开业,我国第一商品期货市场。1991年6月深圳有色金属交易所成立1992年5月上海金属交易所开业1992年9月第一家期货经纪公司——广东万通成立。1992年底中国国际期货经纪公司开业1993年、1998年两次清理整顿2000年12月中国期货业协会成立—中国期货行业自律组织1999年国务院颁布《期货交易暂行条例》《期货交易

2024-09-03
18
105KB
首页 分类 搜索 我的